西部控股集团旗下再增互联网医院牌照
济南华玫医院携手大有医网平台获批“互联网医院”牌照
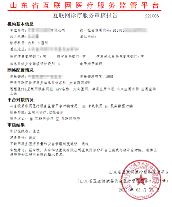
随着互联网技术的快速发展及互联网与医疗卫生的深度融合,为进一步推进医疗体系改革,将优势资源下沉到基层,利用先进技术和手段,开展互联网+医疗服务、惠及广大百姓,国家卫生健康委《互联网诊疗管理办法(试行)》中明确定义,“互联网医院”是指以实体医院为依托,以复诊和常规咨询为主,集问诊、处方、支付及药物配送为一体的一站式服务平台。2019年开始,大有医网着手整合各地医疗资源、健康管理机构、医疗服务机构,在2021年10月12日,大有医网和济南华玫医院签署了互联网医院合作共建项目协议,历时5个月,由山东省卫生健康委员会医疗管理服务中心审批,济南华玫医院协同大有医网平台于2022年3月29日正式获批互联网医院牌照。

济南华玫医院大有医网互联网医院依托自身独特互联网技术,打通医院与患者家庭之间的医疗服务网络,直接为患者提供部分常见病、慢性病防治、病后康复、疑难杂症随访诊疗服务,将院后复诊、处方流转、康复指导、康复训练、药品配送等服务延伸至患者家庭,形成医生与患者的实时互动,在此基础上,面向群众开设中医科、内科等科室,并提供一整套就医服务,包括线上导诊、预约挂号、远程会诊、用药咨询、用药管理、健康咨询、健康管理、疾病预防与干预等,做到医生对患者全医疗周期的跟踪管理,极大的方便群众看病就医,让群众不出家门就能享受到优质医疗服务。
以大有医网平台为基础,华玫医院作为线下主要阵地,致力于为群众提供更安全、有效、便捷的医、药、康、养的全场景服务。未来我们将致力于为患者构建起覆盖诊前、诊中、诊后的线上线下一体化医疗服务模式,简化患者就医流程,大大提升患者就医服务体验,降低患者就医成本,打通医院与患者之间的“最后一公里”。为济南市卫生健康事业的高质量发展注入新动能。
为深入贯彻落实党的二十届四中全会精神,深化金融体制改革,推动区域协调发展,3月7日,“金融架桥·赋能西部:香港金融助力西部经济发展政企对接会(北京站)”在北京达园宾馆成功举办。本次对接会由西部聚能研究
2026年3月5日,薛城区委副书记翁增光一行到访西部控股集团,双方就石榴一二三产融合产业园、新医药、大数据等相关合作进行了项目推进交流,达成了合作共识。不久前,2025年11月24日至25日,西部控股
2025年中央经济工作会议于12月10日至11日在北京举行,习近平总书记出席会议并发表重要讲话,全面总结2025年经济工作,深刻分析当前经济形势,系统部署2026年经济工作。会议指出,今年是很不平凡的